Note
Sigo trabajando en mejorar y terminar el artículo. De momento esta incompleto.
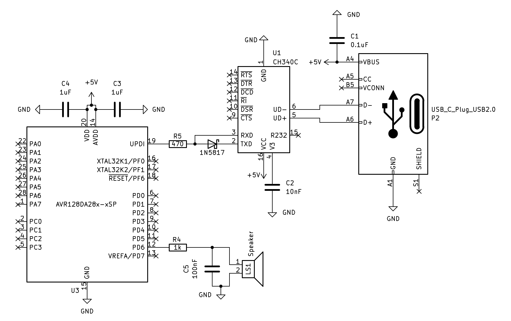
Un buzzer no funciona ya que es para PWM, debes usar un altavoz / speaker de 8Ω por lo menos.
Using 10-Bit DAC for Generating Analog Signals


1
2
3
4
5
6
7
8
9
10
11
12
13
14
15
16
17
18
19
20
21
22
23
24
25
26
27
28
29
30
31
32
33
34
35
36
37
38
39
40
41
42
43
44
45
46
47
48
49
50
51
52
53
54
55
56
57
58
59
60
61
62
63
64
65
66
67
68
69
70
71
72
73
74
75
76
77
78
79
80
81
82
83
84
85
86
87
88
89
90
91
92
93
94
95
| #include <avr/io.h>
#include <avr/interrupt.h>
#include <util/delay.h>
#include <math.h>
#define LSB_MASK 0x03
#define WAVE_STEPS 100 // número de muestras por ciclo
#define WAVE_FREQ 261 // frecuencia final de la onda (Hz)
#define DAC_MAX 1023
#define F_ISR (WAVE_STEPS * WAVE_FREQ) // Hz de la ISR
/* Selección de prescaler para TCB: DIV1 o DIV2 (AVR-DA) */
#if ((F_CPU / 1) / F_ISR) - 1 <= 0xFFFF
#define TCB_CLKSEL TCB_CLKSEL_DIV1_gc
#define TCB_CCMP (uint16_t)((F_CPU / 1 / F_ISR) - 1)
#elif ((F_CPU / 2) / F_ISR) - 1 <= 0xFFFF
#define TCB_CLKSEL TCB_CLKSEL_DIV2_gc
#define TCB_CCMP (uint16_t)((F_CPU / 2 / F_ISR) - 1)
#endif
uint16_t wave[WAVE_STEPS];
volatile uint8_t waveIndex = 0;
static void sineWave(void) {
for (uint8_t i = 0; i < WAVE_STEPS; i++) {
double x = 2.0 * M_PI * i / WAVE_STEPS;
wave[i] = (uint16_t)(512 + (511 * sin(x))); // 0–1023
}
}
static void triangleWave(void) {
uint16_t half = WAVE_STEPS / 2;
for (uint8_t i = 0; i < WAVE_STEPS; i++) {
if (i < half)
wave[i] = (uint16_t)(DAC_MAX * ((double)i / half));
else
wave[i] = (uint16_t)(DAC_MAX * (1.0 - ((double)(i - half) / half)));
}
}
static void sawtoothWave(void) {
for (uint8_t i = 0; i < WAVE_STEPS; i++) {
wave[i] = (uint16_t)(DAC_MAX * ((double)i / WAVE_STEPS));
}
}
static inline void clk_init(void){
_PROTECTED_WRITE(CLKCTRL.OSCHFCTRLA, CLKCTRL_FRQSEL_24M_gc);
_PROTECTED_WRITE(CLKCTRL.MCLKCTRLA, CLKCTRL_CLKSEL_OSCHF_gc);
_PROTECTED_WRITE(CLKCTRL.MCLKCTRLB, 0);
}
static void vref_init(void) {
VREF.DAC0REF = VREF_REFSEL_2V048_gc | VREF_ALWAYSON_bm;
_delay_us(50); // Wait VREF start-up time.
}
static void dac_init(void) {
PORTD.PIN6CTRL = PORT_ISC_INPUT_DISABLE_gc; // deshabilita entrada digital
DAC0.CTRLA = DAC_ENABLE_bm | DAC_OUTEN_bm; // salida PD6 activa
}
static void dac_set(uint16_t value) {
DAC0.DATAL = (value & LSB_MASK) << 6;
DAC0.DATAH = value >> 2;
}
static void tcb0_init(void) {
TCB0.CCMP = TCB_CCMP;
TCB0.CTRLA = TCB_CLKSEL | TCB_ENABLE_bm;
TCB0.INTCTRL = TCB_CAPT_bm;
}
ISR(TCB0_INT_vect) {
dac_set(wave[waveIndex++]);
if (waveIndex >= WAVE_STEPS)
waveIndex = 0;
TCB0.INTFLAGS = TCB_CAPT_bm;
}
int main(void) {
clk_init();
vref_init();
dac_init();
sineWave();
// triangleWave();
// sawtoothWave();
tcb0_init();
sei();
while (1) {}
}
|
Compilar y subirlo
Para compilarlo deberá ejecutar el siguiente comando:
1
2
3
4
| avr-gcc -mmcu=avr128da28 \
-DF_CPU=24000000UL \
-g -Os -std=gnu99 -Wall -o main.elf *.c
avr-objcopy -O ihex main.elf main.hex
|
Para subir el programa al microcontrolador, deberá ejecutar el siguiente comando:
1
| avrdude -c serialupdi -p avr128da28 -P /dev/tty.usbserial-2110 -e -F
|
Si todo fue bien, podrá disfrutar de las ondas.