DHT20

El sensor de temperatura y humedad DHT20 es el sucesor del mítico DHT11 entre sus variantes y es fabricado por asair, opera entre 2.2V y 5.5V y usa el protocolo de comunicaciones I2C a diferencia de su antecesor que era un protocolo de un solo cable (“single-wire” o “single-bus”). Este sensor tiene una precisión típica de ±2% de humedad relativa a 20-80 % y ±0,3°C a de humedad relativa y 20-60 °C. Internamente tiene un AHT20.

El fabricante asair vende por AliExpress el sensor a buen precio.

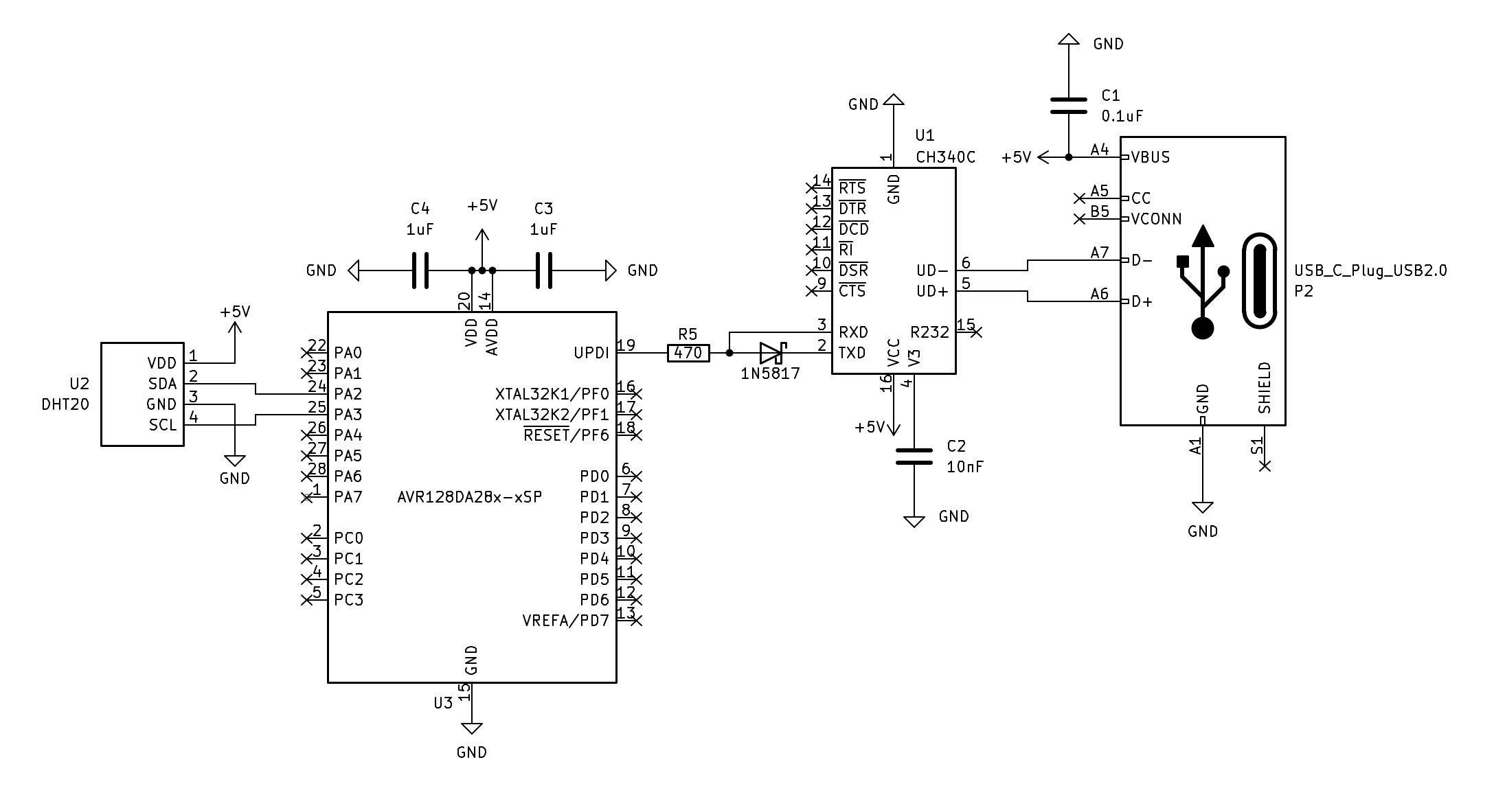
Para este ejemplo vamos a leer los datos del sensor y enviarlos por CDC (Communication Device Class) para poder leerlos desde la terminal usando la tool picocom. El microcontrolador AVR DA tiene varios I2C, pero en el mundo de Microchip no se dice I2C, sino TWI (Two-Wire Interface), usaremos el TWI0 y la dirección del TWI Slave es 0x38.

El código fuente:

  1
  2
  3
  4
  5
  6
  7
  8
  9
 10
 11
 12
 13
 14
 15
 16
 17
 18
 19
 20
 21
 22
 23
 24
 25
 26
 27
 28
 29
 30
 31
 32
 33
 34
 35
 36
 37
 38
 39
 40
 41
 42
 43
 44
 45
 46
 47
 48
 49
 50
 51
 52
 53
 54
 55
 56
 57
 58
 59
 60
 61
 62
 63
 64
 65
 66
 67
 68
 69
 70
 71
 72
 73
 74
 75
 76
 77
 78
 79
 80
 81
 82
 83
 84
 85
 86
 87
 88
 89
 90
 91
 92
 93
 94
 95
 96
 97
 98
 99
100
101
102
103
104
105
106
107
108
109
110
111
112
113
114
115
116
117
118
119
120
121
122
123
124
125
126
127
128
129
130
131
132
133
134
135
136
137
138
139
140
141
142
143
144
145
146
147
148
149
150
151
152
153
154
155
156
157
158
159
160
161
#include <avr/io.h>
#include <util/delay.h>
#include <stdio.h>
#include <stdbool.h>
#include <stdint.h>

#define DHT20_ADDR        0x38
#define DHT20_CMD_STATUS  0x71
#define DHT20_CMD_MEASURE 0xAC

static inline void USART1_init_115200(void) {
    PORTC.DIRSET = PIN0_bm;
    PORTC.DIRCLR = PIN1_bm;
    USART1.BAUD = (64UL * F_CPU) / (16UL * 115200UL) + 0.5;
    USART1.CTRLC = USART_CMODE_ASYNCHRONOUS_gc |
                   USART_CHSIZE_8BIT_gc;
    USART1.CTRLB = USART_TXEN_bm | USART_RXEN_bm;
}

static inline void USART1_write(char c) {
    while (!(USART1.STATUS & USART_DREIF_bm)) {;}
    USART1.TXDATAL = c;
}

static inline void USART1_send_string(const char *s) {
    while (*s) {
        USART1_write(*s++);
    }
}

void TWI0_init_100kHz_24MHz(void) {
    TWI0.CTRLA = TWI_SDAHOLD_50NS_gc;
    TWI0.DUALCTRL = 0x00;
    TWI0.DBGCTRL  = TWI_DBGRUN_bm;
    TWI0.MBAUD = 115;
    TWI0.MSTATUS = TWI_RIF_bm | TWI_WIF_bm | TWI_CLKHOLD_bm |
                   TWI_RXACK_bm | TWI_ARBLOST_bm | TWI_BUSERR_bm |
                   TWI_BUSSTATE_IDLE_gc;
    TWI0.MCTRLA = TWI_ENABLE_bm;
}

bool TWI_write(uint8_t addr, uint8_t *data, uint8_t len) {
    TWI0.MADDR = (addr << 1) | 0;

    for (uint8_t i = 0; i < len; i++) {
        while (!(TWI0.MSTATUS & TWI_WIF_bm));

        if (TWI0.MSTATUS & (TWI_ARBLOST_bm | TWI_BUSERR_bm))
            return false;

        if (TWI0.MSTATUS & TWI_RXACK_bm)
            return false;

        TWI0.MDATA = data[i];
    }

    while (!(TWI0.MSTATUS & TWI_WIF_bm)) ;

    TWI0.MCTRLB = TWI_MCMD_STOP_gc;
    return true;
}

bool TWI_read(uint8_t addr, uint8_t *data, uint8_t len) {
    TWI0.MADDR = (addr << 1) | 1;

    for (uint8_t i = 0; i < len; i++) {
        while (!(TWI0.MSTATUS & TWI_RIF_bm));

        if (TWI0.MSTATUS & (TWI_ARBLOST_bm | TWI_BUSERR_bm))
            return false;

        data[i] = TWI0.MDATA;

        if (i < (len - 1)) {
            TWI0.MCTRLB = TWI_MCMD_RECVTRANS_gc;
        } else {
            TWI0.MCTRLB = TWI_ACKACT_NACK_gc | TWI_MCMD_STOP_gc;
        }
    }
    return true;
}

bool DHT20_init(void) {
    uint8_t cmd = DHT20_CMD_STATUS;
    uint8_t status;

    _delay_ms(200);

    if (!TWI_write(DHT20_ADDR, &cmd, 1))
        return false;

    if (!TWI_read(DHT20_ADDR, &status, 1))
        return false;

    if ((status & 0x18) != 0x18) {
        return false;
    }

    return true;
}

bool DHT20_read(float *temperature_c, float *humidity_rh) {
    uint8_t cmd[3] = { DHT20_CMD_MEASURE, 0x33, 0x00 };
    uint8_t buf[7];

    if (!TWI_write(DHT20_ADDR, cmd, 3))
        return false;

    _delay_ms(85);

    if (!TWI_read(DHT20_ADDR, buf, 7))
        return false;

    if (buf[0] & 0x80) {
        return false;
    }

    uint32_t raw_h =
        ((uint32_t)buf[1] << 12) |
        ((uint32_t)buf[2] << 4)  |
        ((uint32_t)buf[3] >> 4);

    uint32_t raw_t =
        (((uint32_t)buf[3] & 0x0F) << 16) |
        ((uint32_t)buf[4] << 8)           |
        ((uint32_t)buf[5]);

    *humidity_rh   = (raw_h * 100.0f) / 1048576.0f;
    *temperature_c = (raw_t * 200.0f) / 1048576.0f - 50.0f;

    return true;
}

int main(void) {
    float t, h;
    char  s[64];

    CCP = CCP_IOREG_gc;
    CLKCTRL.OSCHFCTRLA = CLKCTRL_FRQSEL_24M_gc;

    USART1_init_115200();
    TWI0_init_100kHz_24MHz();

    if (!DHT20_init()) {
        USART1_send_string("[DHT20] init FAILED\r\n");
        while (1) {;}
    }

    USART1_send_string("[DHT20] init OK\r\n");

    while (1) {
        if (DHT20_read(&t, &h)) {
            snprintf(s, sizeof(s),
                     "[DHT20] Temperature: %.1fC | Humidity: %.0f%%\r\n",
                     t, h);
            USART1_send_string(s);
        }

        _delay_ms(2000);
    }
}

En el código, en la función DHT20_read vemos que se hacen unos cálculos, estos están definidos en la página 11 del datasheet.

Compilar y subirlo

Para compilarlo deberá ejecutar el siguiente comando:

1
2
3
4
5
6
avr-gcc -mmcu=avr128da28 \
    -DF_CPU=24000000UL \
    -g -Os -flto -Wextra -std=gnu99 -Wall \
    -fuse-linker-plugin -ffunction-sections -fdata-sections -fno-split-wide-types -mrelax \
    -Wl,-u,vfprintf -lprintf_flt -lm -o main.elf *.c
avr-objcopy -O ihex  main.elf main.hex

Note

Deberá activar el soporte printf con floats usando: -Wl,-u,vfprintf -lprintf_flt -lm.

Para subir el programa al microcontrolador, deberá ejecutar el siguiente comando:

1
avrdude -c serialupdi -p avr128da28 -P /dev/tty.usbserial-2110 -e -F

Si todo fue bien, podrá disfrutar de las ondas.

Terminal

Puede usar un cliente serial que prefiera, yo en este caso uso picocom para manipular el pin que controla el RTS, use el siguiente comando:

1
picocom --lower-rts -b 115200 /dev/tty.usbserial-2110

Usamos 115200 BAUD.

Si todo va bien, podrá observar lo que envia el microcontrolador:

Para salir picocom debe precionar la siguiente combinación de teclas CRTL+A seguido de x.