MCP73831

El MCP73831 es un cargador de baterias de los tipos Li-Ion & Li-Polymer de una sola celda, es muy simple de usar y muy popular. Permite diferentes configuraciónes por lo que te recomiendo que consultes el datasheet.

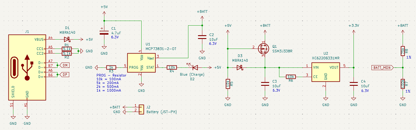
Circuito completo
En la práctica necesitamos un circuito mucho más complejo que el anterior, necesitas un conector USB que se puede usar como alimentación de 5V, el circuito anterior que hace de cargador, un regulador de voltaje para tener 3.3v, un switch que conmuta entre el VCC del USB o el de la batería, y por último un circuito que permite medir el voltaje con un MCU. Todo junto es lo que se espera tener en un proyecto que use baterias de este tipo.
Esta idea la obtuve de @cybercitycircuits que hizo un video corto explicando USB-C and LiPo Battery Charging Design.
